东方财富股东询价转让定价24.40元/股 16家机构受让2.378亿股
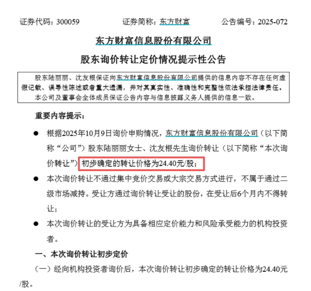
10月9日,东方财富发布股东询价转让定价情况提示性公告,明确股东陆丽丽、沈友根本次询价转让初步确定转让价格为24.40元/股,拟转让股份已获全额认购,16家机构...
10月9日,东方财富发布股东询价转让定价情况提示性公告,明确股东陆丽丽、沈友根本次询价转让初步确定转让价格为24.40元/股,拟转让股份已获全额认购,16家机构...
中国经济网北京10月9日讯 东方财富(300059.SZ)今晚发布东方财富信息股份有限公司股东询价转让定价情况提示性公告。 根据2025年10月9日询价申购情况...
东方财富公告,根据2025年10月9日询价申购情况,公司股东陆丽丽、沈友根询价转让初步确定的转让价格为24.4元/股。 上证报中国证券网讯(记者 骆民)东方财...
【导读】东方财富实控人其实亲属再度转让股份,金额为58亿元 中国基金报记者 江右 总市值超4000亿元的互联网金融龙头东方财富最新公告称,实控人其实的父亲和妻子...
人民财讯10月9日电,东方财富(300059)10月9日公告,根据2025年10月9日询价申购情况,公司股东陆丽丽、沈友根询价转让初步确定的转让价格为24.4元...